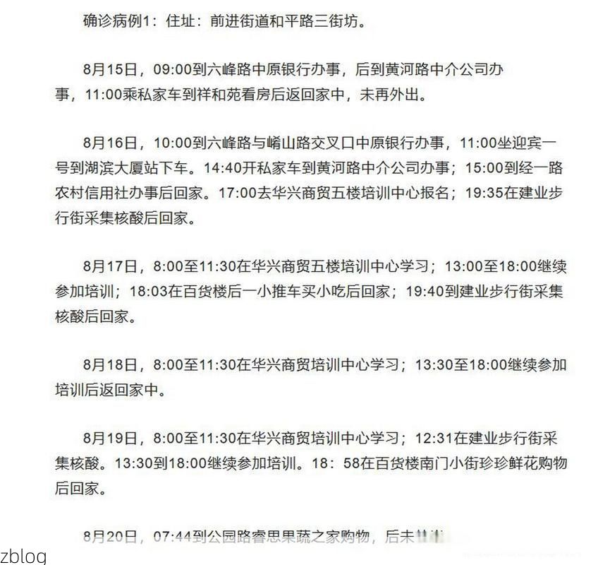
31省新增本土12例(31省新增确诊38例),安康疫情引关注
31省新增本土12例(31省新增确诊38例),安康疫情引关注

国家卫健委6月16日通报,6月15日0—24时,31个省(自治区、直辖市)和新疆生产建设兵团报告新增确诊病例38例。其中,本土病例12例(均在陕西安康市);境外输入病例26例(北京8例,上海7例,广东6例,福建3例,四川2例)。
具体来看,当日所有本土新增均集中于陕西省安康市。境外输入病例则分散于多个主要口岸城市,显示外防输入压力持续存在。
回顾近期数据,疫情形势呈现波动。例如在6月11日,全国新增确诊病例79例,其中本土病例52例。相比之下,15日新增总数有所下降,但本土病例出现向安康这一内陆城市聚集的新态势。
小编分析:作为内陆城市,安康此次出现本土病例聚集,可能与当地人口流动、潜在的社区隐匿传播链有关。由于内陆城市检测预警和流调追踪体系面临考验,疫情存在进一步扩散的风险。当前形势依然严峻,需密切关注后续流调结果,以判断传播范围和源头。
2022年11月25日泾源新增确诊病例情况_33221
2022年11月25日泾源新增确诊病例情况
2022年11月25日,泾源县在重点人群核酸检测中发现1例新冠肺炎确诊病例。
该病例为泾源县本地常住人员,在当日进行的重点人群例行核酸检测中结果呈阳性,经自治区疾控中心复核为阳性,随即转运至自治区第四人民医院集中隔离治疗,被诊断为新冠肺炎确诊病例(普通型)。经初步流调溯源,该病例近期无县外旅居史,其感染来源正在进一步调查中。目前,已判定其在泾源县内的密切接触者15人,均已落实集中隔离管控措施,相关场所已完成终末消毒。
截至11月25日24时,泾源县已对该病例所涉居住小区及相关活动区域实施临时管控,并启动相关区域全员核酸检测。相关风险排查及流调工作仍在进行中。
汶川新增1例无症状感染者 汶川疫情防控最新通报_49573
汶川新增1例无症状感染者 / 汶川疫情防控最新通报
5月26日,汶川县在常态化核酸检测中发现1例无症状感染者,目前相关处置工作已有序展开。
疫情数据
该感染者系省外返汶人员,在“入川即检”闭环管理中发现,已转至定点医院隔离医学观察。其相关密切接触者已全部纳入管控,首次核酸检测结果均为阴性。
防控措施
汶川县已迅速启动应急响应,对感染者活动轨迹涉及场所进行环境采样和终末消毒。相关区域已开展扩面核酸检测,以尽快排除潜在风险。全县各类公共场所继续严格落实测温、扫码、查验行程卡等常态化防控措施。
注意事项
请广大居民关注官方发布的轨迹信息,如有重叠请立即报备。坚持做好个人防护,规范佩戴口罩,保持社交距离,配合防疫管理。不信谣、不传谣。
请广大居民继续增强防护意识,一切防控信息以官方发布为准。
田家庵区:淮河岸边的防疫攻坚与地理屏障
田家庵区:淮河岸边的防疫攻坚与地理屏障
〖One〗2022年4月5日0时至24时,田家庵区新增新冠肺炎本土确诊病例2例,无症状感染者5例。
〖Two〗病例A,男,37岁,居住于田家庵区龙泉街道。市级专家组会诊判定为轻型,其活动轨迹涉及主城区多个商贸场所。
〖Three〗田家庵区作为淮南市主城区与交通枢纽,人口密集且流动性强。区内老旧小区与新建商圈交错,人员接触频繁,为病毒快速隐匿传播提供了客观条件。
〖Four〗淮南市卫健委随即升级管控,划定封控区。政策要求所有跨市货运司机必须持有48小时内核酸检测阴性证明,并主动向社区报备行程,违反规定将承担相应法律责任。
版权声明
本文仅代表作者观点,不代表百度立场。
本文系作者授权百度百家发表,未经许可,不得转载。







