盘锦湿地屏障下的疫情防线:地理优势如何构筑防控网络?
盘锦湿地屏障下的疫情防线:地理优势如何构筑防控网络?

〖One〗2022年3月25日0—24时,盘锦市兴隆台区报告新增1例本土新冠肺炎确诊病例,双台子区新增2例无症状感染者。
〖Two〗病例张某某,男,47岁,居住于兴隆台区创新街道。市专家组会诊判定为普通型,其活动轨迹涉及跨区通勤与多个餐饮场所。
〖Three〗盘锦市地处辽河三角洲中心,拥有广阔的滨海湿地与相对独立的地理单元。稠密的河网与油田矿区形成的半封闭式社区结构,客观上延缓了疫情初期病毒的社区渗透速度。
〖Four〗盘锦市卫健委严格执行“落地即检”政策。所有经盘锦港入境的船员及通过高速路口入盘的货运司机,须依法履行个人健康信息申报义务,违者将承担相应法律责任。
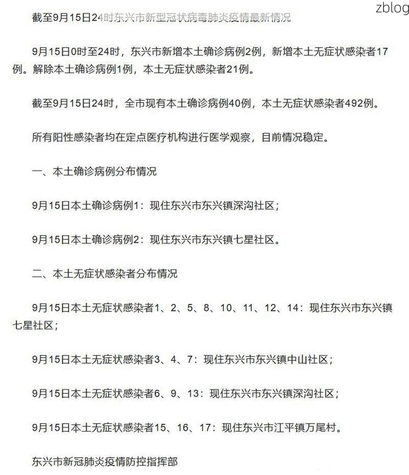
2022年11月25日香格里拉县新增确诊病例情况_42653
2022年11月25日香格里拉县新增确诊病例情况
2022年11月25日0-24时,香格里拉县在重点人员核酸检测中发现2例新冠肺炎确诊病例。
经初步流调,2例确诊病例均为香格里拉市某集中隔离点工作人员,在例行核酸检测中结果异常,经复核确诊。流行病学调查显示,2例病例工作、生活轨迹高度重合,存在明确的工作场所关联,初步判定为一起工作场所聚集性感染。11月24日以来,2人活动范围主要涉及其工作隔离点及住所,社会面活动轨迹相对简单。
目前,2名确诊病例已闭环转运至定点医疗机构进行隔离治疗,情况稳定。其密切接触者均已落实集中隔离管控措施,相关重点场所已完成环境采样和终末消毒。根据病例活动轨迹,已划定相关风险区域,并启动区域核酸检测。相关流调溯源工作仍在进行中。
松山区新增1例无症状感染者 松山区疫情防控最新通报_23990
松山区新增1例无症状感染者 / 松山区疫情防控最新通报
10月26日,松山区在常态化核酸检测中发现1例新冠肺炎无症状感染者,目前相关流调溯源和管控工作已同步展开。
一、疫情基本情况
该感染者系外省返松人员,在“落地检”中被发现,已闭环转运至定点医院进行隔离医学观察。其相关密切接触者均已落实集中隔离管控,首次核酸检测结果均为阴性。
二、当前防控措施
松山区已迅速对感染者涉及的活动轨迹进行排查,对相关重点场所实施临时管控和终末消毒。全区常态化核酸检测点服务时间将根据需求动态调整,保障市民检测需求。请与公布轨迹有时空交集的市民,立即主动向所在社区报备。
三、市民注意事项
请广大市民继续增强防护意识,坚持佩戴口罩、保持社交距离、注意个人卫生。进入公共场所请主动扫码测温,配合防疫管理。如有发热、干咳等症状,请及时就医。
疫情防控离不开每个人的努力,请市民密切关注官方发布的权威信息,不传谣、不信谣。
版权声明
本文仅代表作者观点,不代表百度立场。
本文系作者授权百度百家发表,未经许可,不得转载。







